正大期货官网

客服电话

期货市场

八马茶业IPO牵出500亿泉州“富豪姻亲圈”

来源:正大期货-正大国际期货-专业国际期货交易平台    作者:网络    

“茶好客自来”,在中国,饮茶是一种文化,更是一种习惯。然而,茶离一样平常生涯很近,却离A股市场很远。在A股还没有一家以茶叶为主业的上市公司。

现在八马茶业递交招股书,再次将“A股茶叶第一股”争取战推到了台前。八马茶业的招股书,也牵出泉州的“富豪圈”——实控人王文彬配偶的两个女儿和一个儿子,攀亲安踏、七匹狼以及高力控股。

可以说,围绕八马茶业首创人家族自己就是一个壮大的资源圈。不外,八马茶业过半营收依赖加盟,关联生意频仍,此次能否顺遂闯关IPO?

克日,八马茶业披露招股书闯关创业板,成为继中国茶叶和澜沧古茶后,第3家拟IPO的茶业公司。

八马茶业是中国最大的铁观音生产商和销售商之一,是一家全茶类天下连锁品牌企业,产物笼罩乌龙茶、黑茶、红茶、绿茶、白茶、黄茶、再加工茶等全品类茶叶以及茶具、茶食物等相关产物。

2020年,八马茶业实现营收12.47亿元,净利润1.16亿元。小小一盒茶,撬动了八马茶业的10亿生意经。

IPO牵出500亿泉州“富豪姻亲圈”

八马茶业是家族企业,王氏三兄弟——王文彬、王文礼和王文超及其家人合计持股62.8%,为实控人。其中,年迈王文彬、陈雅婧配巧合计持股32.84%。若以八马茶业在2020年11月最近一次股权转让时的价钱估算,王文彬配偶在IPO前的身家已达6.92亿元。

野马财经则注重到,作为家族年迈和领头人,王文彬子女们的婚姻更是牵出了泉州“富豪圈”。

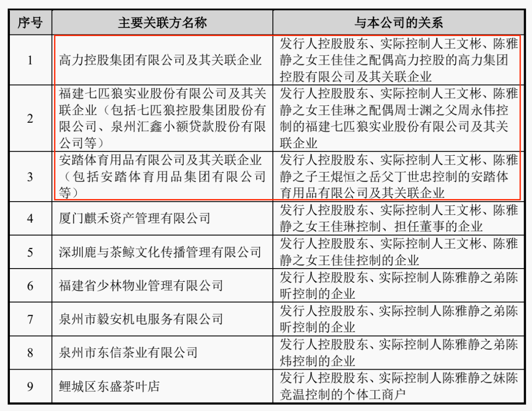
据招股书披露,王文彬的两个女儿和一个儿子,划分攀亲高力控股、七匹狼(002029.SZ)和安踏体育(2020.HK)。

▲图源:招股书

王文彬之子王焜恒的岳父丁世忠,是安踏体育的实控人。2020年,八马茶业实控人王文彬的儿子王焜恒与安踏体育老板丁世忠的女儿丁斯晴娶亲。王焜恒胡润百富榜显示,丁世忠在2020年8月尾的身家为445亿元。

王文彬之女王佳琳,则嫁给了周永伟之子周士渊。周永伟是七匹狼的实控人,也是港股公司汇鑫小贷(1577.HK)和百应控股(8525.HK)的最终控股股东。据胡润百富榜统计,周永伟在2020年8月尾的身家为28亿元。

王文彬的另一个女儿王佳佳,则嫁给了高力控股的实控人高力。高力控股是都会综合产业运营商,营业涵盖地产、能源、商业、教育、资源五大领域。据胡润百富榜统计,高力的父亲高仕军在2020年8月尾的身家为65亿元。

云云估算,王文彬配偶的三位亲家身家合计逾500亿元。而八马茶业、七匹狼和安踏体育都发家于福建省泉州市。可以说,王文彬子女的攀亲串起了泉州的“富豪圈”。

凭证招股书信息,八马茶业和这些企业的营业往来并不多。

2018年到2020年,八马茶业向包罗七匹狼及其关联企业销售茶叶及相关产物的销售额划分为4.94万元、0.34万元及9.18万元,累计销售额为14.46万元。

八马茶业向安踏体育及其关联企业销售茶叶及相关产物的销售额划分为5.52万元、零及5.31万元,累计销售额10.83万元。

▲图源:招股书

两者合计20多万元的销售,对于八马茶业逾10亿元的营收,险些可以忽略不计。

不外,八马茶业其它关联生意频仍。野马财经(微信公号:ymcj8686)不完全统计,2020年八马茶业发生关联生意的金额约为3亿元,其中2.2亿元是王文彬等人为八马茶业提供担保。

▲图源:招股书

剩下的部门则是涉及向关联方采购商品、出售商品、提供劳务等关联生意。

八马茶业在风险提醒中也提及关联生意的风险。为削减关联生意,八马茶业出台了一系列政策,确保关联生意的公正、公正,“杜绝发生不需要的关联生意。”八马茶业进一步注释若关联生意相关制度不能获得有用执行,“则存在关联方及利益相关方行使关联生意损害公司及其他中小股东利益的风险。”

存货逐年增添,近半收入依赖加盟

八马茶业主要通过“直营 加盟”,“线上 线下”的全渠道销售系统对外销售产物。2018年-2020年,八马茶业加盟模式销售收入划分为2.93亿元、4.8亿元、5.95亿元,占营收比划分为41.12%、47.44%、48.07%。

加盟模式孝顺了近半的营收比,且占比呈逐渐上升趋势。这也意味着若是八马茶业的主要加盟商发生更改,则将会对其谋划业绩及发生晦气影响。招股书显示,2020年八马茶业的前5大客户中,有3大客户都是加盟模式,销售收入占总营收比的7.86%。

▲图源:招股书

一位资深投行人士向野马财经(微信公号:ymcj8686)示意,为了追求规模效应和募资能力,企业在上市前会做大加盟店数目。但这种扩张模式,在市场好的时刻行得通,一旦市场滞胀,就容易泛起问题。

住手讲述期末,八马茶业拥有加盟店跨越1700家,直营店366家,加盟店远超直营店数目。

讲述期内,八马茶业的直营模式带来的营收划分为4.19亿元、5.3亿元、6.39亿元,占主营营业收入比例为58.68%、52.33%、51.69%。在直营模式中,网络销售的比例不停上升。

▲图源:招股书

为增强直营模式,八马茶业确立了电商团队,与京东、天猫、唯品会、拼多多等电商平台开展互助,生长线上与线下相融合的新零售模式。讲述期内,网络销售收入占主营营业收入的比例划分为17.77%、16.08%、19.45%。

然而,线上、线下直营以及加盟渠道的扩张,又引来一个潜在的风险,就是存货规模不停上升。

招股书显示,2018年到2020年,八马茶业存货账面价值划分为1.51亿元、2.09亿元和3.2亿元,占总资产的比例划分为25.69%、27.81%和35.48%。

若是泛起部门存货因市场需求转变而导致价钱下降或泛起滞销等情形,则八马茶业需对该等存货计提减价准备或予以报损,从而对其财政状态和谋划功效发生晦气影响。

鏖战“A股茶叶第一股”

八马茶业对资源市场并不生疏,2015年12月,八马茶业曾挂牌新三板,2018 年4 月,重新三板摘牌。

一年后,八马茶业就启动了A股IPO设计。2019 年7 月,八马茶业对外公示A股指点立案信息。

八马茶业此次公然刊行新股数目不跨越2580万股,占刊行后总股本比例不低于25%,拟召募资金约6.83亿元,设计用于八马茶业营销网络建设项目、福建八马物流配送中央建设项目、八马茶业信息化建设项目、弥补流动资金。

▲图源:招股书

招股书显示,2018年-2020年,八马茶业的营收和利润均逐年增添。讲述期内实现营收7.19亿元、10.23亿元、12.47亿元;同期归母净利润划分为4882.35万元、9188.16万元、1.16亿元。

从产物来看,营业收入比例孝顺最大的是乌龙茶,2020年乌龙茶营收4.1亿元,占总营收比例为33.14%。不外,虽然乌龙茶孝顺了最大的营收,但从近几年的趋势看,乌龙茶营收占比逐年下降,普洱茶和白茶的营收占比则逐年增进,2020年划分占比达17.11%和9.95%。

▲图源:招股书

除了八马茶业之外,去年中国茶叶也披露招股书,拟上岸A股。中国茶叶主要产物包罗乌龙茶、普洱茶、花茶、红茶、白茶、绿茶及相关制品等。

2018年至2020年6月,中国茶叶实现营收划分为14.9亿元、16.34亿元、7.71亿元;同期实现归属于母公司股东的净利润划分为1.45亿元、1.66亿元、8408.87万元。

另一家主打普洱茶的澜沧古茶也拟上岸A股,2018年至2020年6月,澜沧古茶实现营业收入划分为2.99亿元、3.8亿元、1.88亿元;同期实现归母净利润7559.45万元、8116.71万元、5906.15万元。

相比之下,中国茶叶的营收和净利润高于八马茶业和澜沧古茶。

据中国茶叶流通协会数据,2010-2019年,我国茶叶内销总量呈连续稳固增进态势。2019年海内市场销售总额达2739.50亿元。

换言之,现在茶叶在中国已经有近3000亿元的市场。

▲图源:招股书

云云大的茶叶市场,却没有一家A股上市公司。中国茶叶、澜沧古茶和八马茶业,谁会是“A股茶叶第一股”?